Abstract
Gallotannin (GT) and GT-enriched extracts derived from various sources are reported to have anti-tumor activity in esophageal, colon and prostate tumors, although their anti-tumor effects have not been determined in lung carcinomas. To investigate the anti-tumor activity of GT-enriched extract of galla rhois (GEGR) against lung carcinomas, alterations in the cytotoxicity, apoptosis activation, cell cycle progression, migration ability, tumor growth, histopathological structure, and the regulation of signaling pathways were analyzed in Lewis lung carcinoma (LLC1) cells and LLC1 tumor bearing C57BL/6NKorl mice, after exposure to GEGR. A high concentration of GT (69%) and DPPH scavenging activity (IC50=7.922 µg/ml) was obtained in GEGR. GEGR treatment exerted strong cytotoxicity, cell cycle arrest at the G2/M phase and subsequent activation of apoptosis, as well as inhibitory effects on the MAPK pathway and PI3K/AKT mediated cell migration in LLC1 cells. In the in vivo syngeneic model, exposure to GEGR resulted in suppressed growth of the LLC1 tumors, as well as inhibition of NF-κB signaling and their inflammatory cytokines. Taken together, our results provide novel evidence that exposure to GEGR induces activation of apoptosis, cell cycle arrest, and inhibition of cell migration via suppression of the MAPK, NF-κB and PI3K/AKT signaling pathways in LLC1 cells and the LLC1 syngeneic model.
Introduction
Gallotannins (GT) are found in various plants including Rhus sp., Caesalpinia sp. and Quercus sp., and are formed as a polymer when gallic acid esterifies and conjugates with the hydroxyl group (OH) of a polyol carbohydrate [1]. GT and its monomer (Gallic acid) are reported to have anti-tumor, antioxidant, anti-inflammatory, antiviral and antiproliferative activities [2–6], but there are limited studies investigating the anti-tumor effects. GT is reported to exert significant anti-tumor effects on NF-κB signaling and inflammatory cytokines in human colon cancer cells, and inhibit the growth of xenograft tumors in NOD/SCID mice [6]. Also, similar inhibitory effects, including the loss of capacity to proliferate and reduction of tumor growth, have been determined in breast cancer cells and triple-negative breast cancer (TNBC) in Nu/Nu athymic mice [7]. The GT-rich C. spinose fraction is reported to induce activation of apoptosis in mammary tumor cells (4T1), and decrease the tumor growth, cell migration to other organs, and IL-6 serum concentration in BALB/c mice transplanted with 4T1 cells [8]. Moreover, the anti-tumor activity of gallic acid derived from various sources has also been reported in tumor cells and xenograft tumor models. Gallic acids from Indonesian plants inhibit cell growth and induce activation of apoptosis through the regulation of the apoptotic protein in esophageal tumor cells, while gallic acid from Toona sinensis leaf stimulates the reactive oxygen species (ROS) production, mitochondria mediated apoptosis, and G2/M phase arrest in prostate tumor cells [9, 10]. Gallic acid is also shown to suppress cell migration, inhibit cell viability, and downregulate several intracellular signaling pathways in gastric adenocarcinoma cells, cervical tumor cells, and oral tumor cells [11–13]. Some significant alterations in apoptosis activation and tumor growth suppression have also been observed in lung carcinoma cells and xenograft tumor models [14]. However, the anti-tumor effect and mechanism of GT derived from Galla Rhois (GR) against lung carcinoma cells have never been studied till date.
GR are well known GT-enriched plants and parasite complexes [15]. GR is the excrescence formed by parasitic aphids, primarily Schlechtendalia chinensis Bell, on the leaves of the nutgall sumac tree Rhus javanica L (Anacardiaceae) [16, 17]. Recently, the beneficial effects of GR have been investigated in various diseases, including constipation [18], tumors [19], liver disease [20], obesity [21], ischemia [22], and infectious diseases [23]. Of these, the anti-tumor activity of GR is limited to colon-related tumor cells. The steamed product of GR induces the activation of caspase and upregulates the MAPK pathway, although water extracts and steamed products of GR are also shown to reduce the viability of human colon tumor cells [24]. Similar anti-tumor effects were observed in colorectal tumor cells after exposure to water extract of GR [19]; this treatment suppressed the cell viability and metastatic phenotype as well as activated Caspase-3 (Cas-3) and Poly (ADP-ribose) polymerase (PARP) in CT26 cells and BALB/c model tail vein injected with CT26 cells [19]. However, most of all previous studies for anti-tumor activity of GR have been focused in only cell lines and one tried on animal model with lung tumor although in vivo study is essential to evaluate its pharmacological effectiveness. Therefore, more studies are essentially required to verify the pharmaceutical functions and molecular mechanisms of GR extract, GT-enriched one, in animal syngeneic model for subcutaneous solid tumor.
The current study was undertaken to evaluate the anti-tumor effects and mechanism of GEGR in lung carcinoma cells and syngeneic tumor model. Especially, the expression levels of Cas-3, Bax, Bcl-2 and MAPK signaling pathway members were analyzed in Western blot for determining apoptosis-associated process, NK-κB and IκB-α (for NK-κB signaling pathway), PI3K, AKT, vascular endothelial growth factor (VEGF), matrix metalloproteinases (MMPs) and chitinase-3-like protein 1 (Chi3L1) (for PI3K/AKT mediated cell migration ability), and p53, p27 and proliferating cell nuclear antigen (PCNA) (for tumor suppression). Our results provide novel data which indicates that the anti-tumor activity of GEGR (including activation of apoptosis, arrest of cell cycle and suppression of cell migration) is associated with the inhibition of MAPK, NK-κB and PI3K/AKT signaling pathways during the development of lung carcinoma.
Materials and Methods
Preparation of GEGR
Dried GR collected at Hongcheon city in October 2017 were obtained from the Hongcheon National Agricultural Cooperation Federation in Korea. Leaf specimens of the nutgall sumac tree (Rhus javanica L., Anacardiaceae) were used for GR characterization, and confirmed by Professor Young Whan Choi at the Department of Horticultural Bioscience in Pusan National University. Voucher specimens of dried GR (WPC-17-001) were deposited at the Functional Materials Bank (FMB) of the Pusan National University (PNU)-Wellbeing RIS Center. GEGR was prepared using the modified extract method described in previous studies [15, 25]. Briefly, dried specimens of GR were powdered using an Electric Blender (Shinil Com., Seoul, Korea). Subsequently, the water extract was collected by mixing the powder in a fixed liquor ratio (1:10, GR powder:water) and heating at 90°C for 9 h, using the Circulating Extraction System (IKA Labortechnik, Staufen, Germany). Water extracts of GR were filtered through a 0.4 µm pore size filter, followed by concentration using vacuum evaporation, and lyophilization using the above circulating system. The final powdered extract of GR obtained was defined as GEGR, and dissolved in distilled water (dH2O) for further use.
Analysis of Main Components in GEGR
Components of GEGR were analyzed for the three main components, viz., gallic acid monohydrate, methyl gallate and GT, which were purchased as standard substances from Sigma-Aldrich Co. (St. Louis, MO, United States). The differing wavelengths for the maximum absorption of the 4 pure substances are 212/257 (pure gallic acid), 214/268 (pure methyl gallate), 213/278 (commercial GT) and 212/275 nm (GEGR). Two bands of UV-VIS spectra, indicating gallic acid, methyl gallate, GT and GEGR, were observed at 212–214 nm and 257–278 nm. Both spectra were assigned to the π→π* transitions of the given aromatic units and C=O groups in the UV-VIS region [25]. Finally, the UV-VIS spectra were performed using a curve-resolving analysis based on linear least-squares method to fit the combined Lorentzian and Gaussian curves.
Free Radical Scavenging Activity
The scavenging activity of 2,2-diphenyl-1-picrylhydrazyl (DPPH) radicals was determined using the method described previously [20]. Briefly, lyophilized GEGR was dissolved in dH2O (100 μL) and diluted to 13 varying doses of GEGR (1–2,000 μg/ml). Each concentration was mixed with 100 μL 0.1 mM DPPH (Cat. No. D9132, Sigma-Aldrich Co.) in ethanol solution (95%), or 100 μL ethanol solution (95%, control), followed by incubation for 30 min at room temperature. Subsequently, absorbance levels of the reaction mixtures were detected at 517 nm using a Versa-max plate reader (Molecular Devices, Sunnyvale, CA, United States). The half maximal inhibitory concentration (IC50) value of GEGR, indicated as the concentration of GEGR that induces a 50% loss in DPPH radical scavenging activity, was subsequently calculated.
Cell Culture
LLC1 is a cell line derived from the lung tissue of C57BL/6N mice bearing a tumor resulting from implantation of primary LLC; the cell line was procured from the ATCC (Cat. No. CRL-1642, Manassas, VA, United States). HCC-2108 (lung adenocarcinoma) and NCI-H1435 (lung adenocarcinoma, non-small cell lung cancer) were obtained from the Korea Cell Line Bank (Seoul, Korea). Cells were cultured in a humidified incubator at 37°C under 5% CO2 and 95% air, in DMEM (Cat. No. LM001-05, Welgene Inc., Gyeongsan-si, Korea) or RPMI1640 (Cat. No. LM011-60, Welgene Inc.) supplemented with fetal bovine serum (FBS, 10%), glutamine (2 mM), penicillin (100 U/ml), and streptomycin (100 μg/ml).
Cell Viability Assay
The viability of LLC1, HCC-2108 and NCI-H1435 cells was measured using the tetrazolium compound 3-(4,5-dimethylthiazol-2-yl)-2,5-diphenyltetrazolium bromide (MTT) (Cat. No. M2128, Sigma-Aldrich Co.). GEGR concentrations for this assay were decided based on the results from previous studies on the anti-tumor activity of GR water extract [8, 24]. Briefly, three different cells were evenly seeded at a density of 5 × 105 cells/2 ml of DMEM, and cultured for 24 h in a CO2 incubator at 37°C under 5% CO2 and 95% air. On attaining 70–80% confluence, the cells were either treated with vehicle (dH2O, Vehicle treated group) or pretreated with 25 (25GEGR), 50 (50GEGR) or 100 μg/ml (100GEGR) GEGR dissolved in distilled H2O. Above treated dosages were determined based on previous studies using concentration from 20 μg/ml to 200 μg/ml [19, 24]. After 24 h incubation, supernatants were discarded and replaced with 2 ml of DMEM and 500 μL of MTT solution (2 mg/ml in 1x PBS) in each well. Following incubation at 37°C for 4 h, the formazan pellets in each well were completely dissolved in dimethyl sulfoxide (DMSO, Cat. No. D1370.0100, Duchefa Biochemie, Haarlem, Netherlands), and the absorbance was read at 570 nm using a Vmax plate reader (Molecular Devices). The cell morphology was also observed under a microscope (Leica Microsystems, Heerbrugg, Switzerland) at 400 × magnification.
Analysis of Apoptotic Cells Using Fluorescence-Activated Cell Sorter
Distribution of apoptotic cells were analyzed using a Muse™ Annexin V and Dead Cell Kit (Cat. No. MCH100105, Millipore Co., Billerica, MA, United states), following the manufacturer’s protocol. Briefly, LLC1 cells were harvested following incubation with 25, 50 or 100 μg/ml GEGR for 24 h. Harvested LLC1 cells were suspended in DMEM (1 × 104 cells/ml), and subsequently incubated with the reaction reagent of annexin V and 7-aminoactinomycin D (7-AAD) in Muse™ Annexin V and Dead Cell Kit (Millipore Co.) for 20 min at normal conditions. Finally, cells of the reaction mixture were analyzed using a Muse™ Cell Analyzer (Cat. No. PB4455ENEU, Millipore Co.). After gating based on cell size, cell population were distinguished into four different groups; non-apoptotic cells [Annexin V (-) and 7-AAD (-)], early apoptotic cells [Annexin V (+) and 7-AAD (-)], late apoptotic cells [Annexin V (+) and 7-AAD (+)], mostly nuclear debris [Annexin V (+) and 7-AAD (+)].
Cell Cycle Assay Using FACS
Cell cycle analysis was done using the Muse™ Cell Cycle Kit (Cat. No. MCH100106, Millipore Co.), according to the manufacturer’s protocols. Briefly, LLC1 cells were divided into four groups (2.5 × 106 cells/dish), and cultured in DMEM solution supplemented 1% FBS in order to synchronize the cell cycles. After incubation with 25, 50 or 100 μg/ml GEGR for 24 h, total cells in each group were harvested by centrifugation at 1,500 × g for 5 min, and subsequently fixed with 70% ethanol (EtOH) at -20°C in a freezing machine for 3 h. After washing the fixed cells with 1 × PBS, Cell Cycle Reagent (200 μL) was added to the suspension, followed by incubation in a CO2 incubator at 37°C for 30 min. The distribution of LLC1 cells in each phase of the cell cycle was subsequently analyzed using FACS (Millipore Co.).
Wound Healing Assay for Cell Migration Ability
The wound healing assay was conducted using a previously described method [26]. Briefly, three different cells were evenly seeded in 6-well plates, and subsequently grown to 80–90% confluency. Following removal of the culture medium, a cell wound was artificially created using a sterile pipette tip. The detached cells and their debris were discarded and washed twice with 1 × PBS buffer. Attached cells were further incubated for 24 or 48 h, in DMEM containing 25, 50 or 100 μg/ml GEGR. Cell migration into the wounded area was photographed at two different time points (24 and 48 h) at 400 × magnification (Leica Microsystems). The wound closure rate was calculated using the following formula:
Wound closure rate (%) = (Original width − Width after migration)/Original width × 100.
Western Blot Analyses
Total proteins from LLC1 cells and LLC1-derived tumors were prepared using the Pro-Prep Protein Extraction Solution (Cat. No. 17081, Intron Biotechnology Inc., Seongnam, Korea). Protein homogenates were collected after centrifugation at 13,000 rpm for 5 min, and the total protein concentration of each group was determined using a SMARTTM Bicinchoninic Acid Protein Assay Kit (Cat. No. 23225, Thermo Fisher Scientific Inc.). Total proteins (30 μg) were electrophoresed on 4–20% SDS-PAGE for 2 h, and subsequently transferred to 0.45 μm pore size nitrocellulose blotting membranes (Cat. No. 10600003, GE Healthcare, Little Chalfont, United Kingdom) for 2 h at 40 V. The membranes were subsequently incubated separately with specific primary antibodies, overnight at 4°C (Supplementary Table S2). Probed membranes were then washed with standard washing buffer, followed by incubation with 1:1,000 diluted horseradish peroxidase (HRP)-conjugated goat anti-rabbit IgG (Cat. No. G21234, Invitrogen) for 1 h. Each protein blotted membrane was developed using the Amersham™ ECL Select™ Western Blotting detection reagent (Cat. No. RPN2235, GE Healthcare, Little Chalfont, United Kingdom). Finally, the chemiluminescence signals derived from specific protein bands were measured using FluorChemi®FC2 (Alpha Innotech Co., San Leandro, CA, United States).
Quantitative Real Time (qRT)-PCR Analysis
LLC1 cells and frozen tumor tissues were homogenized using a Polytron PT-MR 3100 D Homogenizer (Kinematica AG, Lusern, Switzerland) in RNA Bee solution (Tet-Test Inc., Friendswood, TX, United States), based on the manufacturer’s instructions. After ethanol precipitation, total RNAs were harvested by centrifugation at 10,000 × g for 15 min, after which the concentration was determined by Nano-300 Micro-Spectrophotometer (Allsheng Instruments Co. Ltd., Hangzhou, China). Total complementary DNA (cDNA) against mRNA was synthesized using 200 unit of Superscript II reverse transcriptase (Thermo Scientific, Wilmington, DE, United States). qRT-PCR was conducted using the cDNA template obtained (1 μL), along with 2 × Power SYBR Green (6 μL; Toyobo Life Science, Osaka, Japan) and specific primers (Supplementary Table S1) in appropriate buffer solution. The cycle quantification value (Cq) was defined as described in Livak and Schmittgen’s method [27].
Animal Experiment
In vivo animal studies were carried out in the tumor model, to verify results obtained in the in vitro cell experiments. Experimental protocol for the syngeneic tumor model was carefully reviewed as per the ethical and scientific care guidelines, and approved by the Pusan National University-Institutional Animal Care and Use Committee (Approval No. PNU-2018-1955). The statistically significant number of mice were used to ensure the reliability of the results in our experiments. Female C57BL/6NKorl mice at six weeks of age were obtained from the National Institute of Food and Drug Safety Evaluation (NIFDS, Cheongju, Korea). All mice were provided with ad libitum access to water and an irradiated standard chow diet (Samtako BioKorea Co., Osan, Korea). During the experimental period, all animals were maintained in a specific pathogen-free (SPF) environment under a strict light cycle (lights on at 08:00 A.M. and off at 08:00 P.M.), at 23 ± 2°C temperature and 50 ± 10% relative humidity. All mice were housed in solid-bottom cages with wood shavings, at the Pusan National University-Laboratory Animal Resources Center, which is accredited by the Korea Ministry of Food and Drug Safety (MFDS; Accredited Unit 000231) and Association for Assessment and Accreditation of Laboratory Animal Care (AAALAC) International (Accredited Unit 001525).
Anti-tumor activity of GEGR was evaluated in C57BL/6NKorl mice using methods described in several previous studies [28, 29], with some modifications. The concentration for GEGR treatment used in the animal model was decided based on results from previous researches for anti-tumor activity of GR water extract [8] and animal toxicity of GEGR [30]. Also, the total sample size of 35 was calculated by G-POWER 3.1.9.7 software with the alpha probability of 0.05, effect size of 0.8 and a power of 0.80 in order to the sufficient number of mice per group. Briefly, LLC1 cells (5 × 105 cells) were subcutaneously injected into the groin region of C57BL/6NKorl mice at day 1. After the tumor attained a size of about 60 mm3, LLC1 tumor-bearing C57BL/6NKorl mice were randomly divided into one of five groups (n=7/group) at day 14: 1) Vehicle treated group, constant volume of 1x PBS every 2 days from day 14th to day 32nd; 2) Cisplatin (Cis) treated group, intraperitoneal injection of Cis (1 mg/kg), every 2 days from day 20th to day 32nd; 3) low treatment group in animals, 250 mg/kg GEGR (250GEGR); 4) medium treatment group in animals, 500 mg/kg GEGR (500GEGR); 5) high treatment group in animals, 1,000 mg/kg GEGR (1000GEGR). All GEGR treatments were orally administered every 2 days from day 14th to day 32nd. At 24 h after the final treatment, all mice of subset groups were euthanized using a euthanasia chamber filled with CO2 gas, after which the solid tumors were harvested (Figure 8A). To prevent a pain or distress of mice, the humane endpoint was set when the tumor exceeded 3,000 mm3 in volume, and when sudden decrease in body weight of mice was more than 10% within 1–2 weeks.
Measurement of Tumor Volume and Weight
An alteration on the volume of LLC1 tumor in C57BL/6NKorl mice was observed from days 1 to 32 including period of GEGR administration. Briefly, the length and width of tumors were measured by external calipers (Matusutoyo, Tokyo, Japan), and volume of each tumor was calculated using the following formula:
Tumor volume (mm3) = (A)*(B2)/2
Where A is the length of tumor (mm), and B is the width of tumor (mm).
On the final day, each tumor was imaged by microCT (Nano Focus Ray, Jeonju, Korea), and their area was measured using the ImageJ program (NIH, Bethesda, ML, United States). The weight of each tumor collected from syngeneic mice was measured using an electrical balance (Mettler Toledo, Greifensee, Switzerland).
Histopathological Analysis
Tumor samples collected from LLC1 injected mice of each subset group were fixed in 10% formalin solution for 48 h. Central region of the solid tumor was embedded into paraffin blocks after trimming. After sectioning the tissue block into 4 µm thick slices, the tumor sections were stained with hematoxylin and eosin (H&E) solution (Sigma-Aldrich; Merck KGaA, Darmstadt, Germany), and microscopically examined at 400 × magnification for histopathological features. The tumor type and pathological features were characterized by a pathologist, Prof. Beum Seok Han, at the Hoseo University (Asana, Korea). Also, necrotic area was measured and quantitated on H&E stained tumor sections as described in previous study [31].
Statistical Analysis
Statistical significance between the groups was analyzed with One-way Analysis of Variance (ANOVA) (SPSS for Windows, Release 10.10, Standard Version, Chicago, IL, United States) followed by Tukey post hoc t-test for multiple comparisons. All values are presented as the means ± SD, and a p value (p < 0.05) is determined as statistically significant.
Results
Anti-Oxidative Activity and Composition of GEGR
Three major bioactive components in GEGR, viz., GT, gallic acid and methyl gallate, were detected at 262, 272 and 279 nm wavelength, respectively, in the ratio 69.0% GT, 25.7% gallic acid, and 5.3% methyl gallate. To measure the antioxidant activity of GEGR, the DPPH scavenging activity was measured at various concentrations of GEGR. Dose-dependent inhibition against DPPH radicals was observed at 1–125 µg/ml GEGR, and the IC50 value was determined to be 7.922 µg/ml (Supplementary Figure S1). These results indicate that GEGR exerts strong free radical scavenging activity, and has the potential for application as an anti-tumor drug with high antioxidant activity.
Cytotoxicity of GEGR Against LLC1 Cells
The cytotoxicity of GEGR on LLC1 cells was determined by the MTT assay after exposure to three different GEGR concentrations for 24 h. The viability and morphological image of LLC1 cells were significantly and dose-dependently altered. Maximum cytotoxicity was observed in the 100GEGR treated group (Figure 1A). Additional cell lines were applied to validate the cytotoxic potential of GEGR. A similar pattern on cytotoxicity was measured in GEGR-treated HCC-2108 and NCI-H1435 cells although this level was higher in LLC1 and HCC-2108 cells than NCI-H1435 cells (Supplementary Figure S2). These results indicate that GEGR exerts significant cytotoxicity in various cells, including LLC1, HCC-2108 and NCI-H1435 cells. Especially, GEGR also exerted considerable cytotoxicity against the LLC1 cells at a concentration less than 100 μg/ml.
FIGURE 1

Cytotoxicity and cell cycle analysis of GEGR treated LLC1 cells. (A) After incubation of LLC1 cells with 25, 50 and 100 μg/ml of GEGR for 24 h, the morphological changes of cells were observed under a microscope at 400 × magnification. Two to three wells per group were used in the MTT assay, and optical density was measured in duplicates. (B) After treatment with 25, 50 and 100 μg/ml of GEGR for 24 h, the number of LLC1 cells in the G0/G1, S and G2/M stages were analyzed. Two to three wells per group were used for PI staining, and the cell number in each phase was measured in duplicate. Data are reported as the means ± SD. *, p < 0.05 relative to the Vehicle treated group. †, p < 0.05 compared to the 25GEGR treated group. §, p < 0.05 compared to the 50GEGR treated group.
Effects of GEGR on Cell Cycle Regulation of LLC1 Cells
To investigate the regulatory effects of GEGR on LLC1 cell cycle arrest, the cell cycle distribution was quantified by FACS after exposure to three concentrations of GEGR. Total number of cells in the G2/M phase was significantly increased with increasing GEGR concentration from 25 to 100 μg/ml, while cells in the S phase remained constant (Figure 1B). These findings indicate that GEGR arrests LLC1 cells at the G2/M phase during cell cycle progression.
Effects of GEGR on Apoptosis-Associated Process of LLC1 Cells
To determine whether the cytotoxicity of GEGR is related to apoptosis-associated process, apoptotic and live cells were counted after staining with the Annexin V/PI detection kit, and expression levels of MAPK signaling pathway members and apoptotic proteins were measured with Western blot analysis. The total number of apoptotic cells was remarkably increased in the GEGR treated groups as compared to the Vehicle treated group, with the highest levels detected after exposure to 100GEGR; on the other hand, the number of live cells showed the reverse pattern of apoptotic cells (Figure 2A,B). Furthermore, alterations in apoptotic cell numbers were entirely reflected in the expression of proteins related to the MAPK signaling pathway and Bcl-2/Bax pathway. Levels of p-ERK, p-JNK and p-p38 were dramatically decreased in a dose-dependent manner, although their ratio was varied (Figure 3A). Conversely, the levels of Bax/Bcl-2 and cleaved Cas-3/Cas-3 expressions were commonly enhanced in the 50GEGR and 100GEGR treated groups (Figure 3B). These results indicate that the cytotoxicity of GEGR may tightly link to stimulation of apoptosis-associated process and suppression of the MAPK signaling pathway and enhancement of Bcl-2/Bax pathway.
FIGURE 2

Analysis of annexin V and 7-AAD stained LLC1 cells. (A,B) After treatment with 25, 50 and 100 μg/ml of GEGR for 24 h, the distribution of cells was analyzed after staining of annexin V and 7-AAD. Initial cell population gating is placed on cell size vs annexin V. Sequentially, the most obvious debris was excluded from total cell population. Two to three wells per group were used for annexin V and 7-AAD staining, and the number of dead cells and live cells was measured in duplicate. Data are reported as the means ± SD. *, p < 0.05 relative to the Vehicle treated group. †, p < 0.05 compared to the 25GEGR treated group. §, p < 0.05 compared to the 50GEGR treated group.
FIGURE 3

Expressions of the MAPK signaling pathway members (A) and apoptotic proteins (B). After treatment with 25, 50 and 100 μg/ml of GEGR for 24 h, the expression levels of ten proteins were determined using an imaging densitometer. Two to three dishes per group were used in the preparation of cell homogenates, and Western blot analysis was assayed in duplicate for each sample. Data are reported as the means ± SD. *, p < 0.05 compared to the Vehicle treated group. †, p < 0.05 compared to the 25GEGR treated group. §, p < 0.05 compared to the 50GEGR treated group.
Determination of the Potential for the Role of GT as the Main Active Substance in GEGR, on the NF-κB Signaling Pathway in LLC1 Cells
Anti-tumor activity of GT is tightly linked with inhibition of the NF-κB signaling pathway in HCT 116 and HT-29 colon cancer cells [6]. Also, GT are highly distributed as main active substance in GEGR [15]. To determine the potential for inhibitory role of GT (the main active substance of GEGR) during GEGR-induced cytotoxicity in LLC1 cells, the phosphorylation of key members in the NF-κB signaling pathway and transcription of inflammatory cytokines were evaluated in LLC1 cells after exposure to GEGR. Phosphorylation levels of NF-κB and IκB-α were dose-dependently decreased in the GEGR treated groups, although a remarkable change was observed only in the 100GEGR treated group (Figure 4A). Similar decrease was detected for the levels of NF-κB-regulated inflammatory cytokines, including IL-6, TNF-α and IL-1α mRNA, after exposure to GEGR (Figure 4B). These results suggest scientific evidence that anti-tumor effects of GEGR may been thought to be mainly mediated by GT.
FIGURE 4

Expression of NF-κB signaling pathway members and inflammatory cytokines. After treatment with 25, 50 and 100 μg/ml of GEGR for 24 h, total protein and RNA were collected from GEGR treated LLC1 cells. (A) Expression levels of four proteins were determined using an imaging densitometer. The level of each protein was presented relative to the intensity of actin. (B) The levels of TNF-α, IL-6 and IL-1α transcripts were detected in the total mRNA of LLC1 cells by quantitative real time-PCR (qRT-PCR) analysis using specific primers. Two to three dishes per group were used in the preparation of the total cell homogenates and RNAs, and Western blot analysis and qRT-PCR were assayed in duplicate for each sample. Data are reported as the means ± SD. *, p < 0.05 compared to the Vehicle treated group. †, p < 0.05 compared to the 25GEGR treated group. §, p < 0.05 compared to the 50GEGR treated group.
Suppressive Effects of GEGR on the Migration Ability-Associated Signaling Pathway of LLC1 Cells
To investigate effects of GEGR on suppressing the migration ability-associated signaling pathway of LLC1 cells, the wound healing and PI3K/AKT-mediated cell migration activities were evaluated in GEGR treated LLC1 cells. Comparing these results with the Vehicle treated group in the wound healing assay revealed that exposure to GEGR completely suppresses the migration of LLC1 cells at all three concentrations. These inhibitions were observed regardless of GEGR concentration (Figure 5A). Measuring the expression levels of key proteins in PI3K/AKT-mediated cell migration to identify the molecular mechanism exerting the anti-migration effects of GEGR revealed significantly decreased phosphorylation levels of PI3K and AKT in all GEGR treated groups, as compared to the Vehicle treated group. The decrease on AKT phosphorylation was dose-dependent, whereas PI3K was maintained at a constant low level (Figure 5B). Furthermore, a similar decrease was observed in the expression levels of several migrations related proteins, including VEGF, MMP2, MMP9, MMP13 and Chi3L1, with lowest levels measured in the 100GEGR treated group (Figure 5C). Taken together, these finding suggest that the cytotoxicity of GEGR may tightly link to inhibition of the migration-associated signaling pathway and suppression of the PI3K/AKT-mediated signaling pathway in LLC1 cells. Also, these inhibitory effects can be accompanied with the suppression of VEGF, MMP2, MMP9, MMP13 and Chi3L1 proteins.
FIGURE 5

Analysis for cell migration in GEGR treated LLC1 cells. (A) The migration ability of LLC1 cells was analyzed by the wound healing assay, following treatment with 25, 50 and 100 μg/ml of GEGR. Morphological images of cells were captured after 24 h and 48 h of incubation at 200 × magnification. Two to three wells per group were used for preparing the artificial injury, and the closure rates were calculated in duplicate for each sample. (B,C) After treatment with 25, 50 and 100 μg/ml of GEGR for 24 h, the expression levels of nine proteins were determined using an imaging densitometer. The level of each protein was presented relative to the intensity of actin. Two to three dishes per group were used in the preparation of the total cell homogenates, and Western blot analysis was assayed in duplicate for each sample. Data are reported as the means ± SD. *, p < 0.05 compared to the Vehicle treated group. †, p < 0.05 compared to the 25GEGR treated group. §, p < 0.05 compared to the 50GEGR treated group.
Effects of GEGR on the Expression of Tumor-Related Proteins
To examine whether the anti-tumor effects of GEGR is accompanied with alterations in the levels of tumor-related proteins, we evaluated the expression levels of p53, p27 and PCNA in GEGR treated LLC1 cells. The expressions of p53 and p27 proteins were remarkably enhanced in the 25, 50 and 100 GEGR treated groups as compared to the Vehicle treated group, whereas the expression level of PCNA was inversely observed in the same groups (Figure 6). These results indicate that the anti-tumor effects of GEGR are related to the enhancement of p53 and p27, and suppression of PCNA proteins.
FIGURE 6

Expression of tumor-related proteins in GEGR treated LLC1 cells. Expression levels of three proteins were determined using an imaging densitometer. The level of each protein was presented relative to the intensity of actin. Two to three dishes per group were used in the preparation of cell homogenates, and Western blot analysis was assayed in duplicate for each sample. Data are reported as the means ± SD. *, p < 0.05 compared to the Vehicle treated group. †, p < 0.05 compared to the 25GEGR treated group. §, p < 0.05 compared to the 50GEGR treated group.
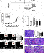
Inhibitory Effect of GEGR on the Growth of LLC1 Tumors in C57BL/6NKorl Mice
To verify whether the anti-tumor activity of GEGR in LLC1 cells could be reproduced in the syngeneic tumor model, alterations in the volume and histopathological structure of tumor were measured in LLC1 tumor of C57BL/6NKorl mice treated with 3 doses of GEGR for 32 days. From days 26–32, significant decrease was observed in the tumor volume of the 500GEGR and 1000GEGR treated groups (Figure 7B). Also, the above pattern was completely reflected in the weight of tumors collected from mice of subset groups (Figure 7C). A similar decreasing pattern of tumors was observed in microCT imaging (Figure 7D). However, significant difference in tumor growth could only be found in one time point. Furthermore, LLC1 tumor were grown in a solid pattern and a few spots of cell necrosis were observed on H&E stained tumor sections before GEGR treatment. After GEGR treatment, the necrotic region was further expended with 2.4–3.0 times compared to Vehicle treated group. Also, cyst, hemorrhage and angiogenesis were abundantly observed in GEGR treated tumors of C57BL/6NKorl mice. (Figure 7E). Moreover, the body weight, liver weight and lung weight were consistently maintained in all GEGR treated groups, although a slight decrease of thymus and spleen weights were observed in the 1000GEGR treated group (Supplementary Figure S3). Taken together, these results indicate that GEGR significantly inhibits the growth of LLC1 tumors in C57BL/6NKorl mice.
FIGURE 7

Growth and histological structure of LLC1 tumor. (A) Experimental scheme for GEGR treatment. After subcutaneous injection of LLC1 cells, the syngeneic model was administered either of the three GEGR doses (250, 500 and 1,000 mg/kg) orally, or cisplatin intraperitoneally, from day 14 to day 32 or from day 20 to day 32, respectively. (B) Volume of LLC1-induced tumor. The size of solid tumor formed in the syngeneic model was measured using a caliper from days 1–32. (C) Weight of the LLC1 tumor. At day 32, tumors were collected form the syngeneic model, and their weight was measured using an electrical balance. (D) Tumor image of microCT. At day 32, all tumors were observed with microCT (Nano Focus Ray). Arrow indicates the tumor region, and actual tumor image is presented in the right corner. (E) Histopathological structure of tumor. Tumorigenic changes such as apoptosis, cyst, hemorrhage and angiogenesis were detected in H&E stained tumor sections at 400 × magnification. Five to six mice per group were used for microCT imaging, assessment of tumor volume, and preparation of tissue sections; H&E staining was analyzed in duplicate in each tumor. Data are reported as the means ± SD. *, p < 0.05 compared to the Vehicle treated group. #, p < 0.05 compared to the Cis treated group. †, p < 0.05 compared to the 250GEGR treated group. §, p < 0.05 compared to the 500GEGR treated group.
Effects of GEGR on the Bcl-2/Bax and MAPK Pathway in LLC1 Tumors of C57BL/6NKorl Mice
To further analyze whether the inhibitory effects of GEGR on LLC1 tumor growth is accompanied with alteration on Bcl-2/Bax and MAPK pathway, we evaluated changes in the expression level of key members within Bcl-2/Bax and MAPK pathway in GEGR treated tumors of C57BL/6NKorl mice. Firstly, the phosphorylation of three members in the MAPK signaling pathway was significantly decreased in all GEGR treated groups. The reduction rate in the 1000GEGR treated group was very similar to the decrease seen in the Cis treated group (Figure 8A). However, the levels of Bax/Bcl-2 and cleaved Cas-3 in Bcl-2/Bax pathway were remarkably and dose-dependently increased after GEGR treatment (Figure 8B). These data indicate that the inhibitory effects of GEGR on LLC1 tumor growth may associate with decrease of phosphorylation of three members in MAPK pathway and increase of key proteins in Bcl-2/Bax pathway.
FIGURE 8

Expression of the MAPK signaling pathway members (A) and apoptotic proteins (B) in LLC1 tumors of C57BL/6NKorl mice after treatment of 250, 500 and 1000GEGR. Expression levels of ten proteins were determined using an imaging densitometer. The level of each protein is presented relative to the intensity of actin. Two to three tumors per group were used in the preparation of the tumor homogenate, and Western blot analysis was assayed in duplicate for each sample. Data are reported as the means ± SD. *, p < 0.05 compared to the Vehicle treated group. #, p < 0.05 compared to the Cis treated group. #, p < 0.05 compared to the Cis treated group. †, p < 0.05 compared to the 250GEGR treated group. §, p < 0.05 compared to the 500GEGR treated group.
Determination of the Potential for the Role of GT as the Main Active Substance in GEGR, on the NF-κB Signaling Pathway in LLC1 Tumors of C57BL/6NKorl Mice
Determining the potential for inhibitory role of GT as the main active substance of GEGR on the regulation of NF-κB signaling pathway in LLC1 tumors of C57BL/6NKorl mice, we evaluated the same effects in LLC1 tumors of C57BL/6NKorl mice. Similar inhibitory effects detected in LLC1 cells were observed in the tumor tissues. Phosphorylation levels of NF-κB and IκB-α, as well as the expression levels of TNF-α, IL-6 and IL-1α, were remarkably decreased in LLC1 tumors after GEGR treatment (Figures 9A,B). These results indicate the possibility that GT in GEGR can be considered a key substance exerting the anti-tumor effect.
FIGURE 9

Expression of NF-κB signaling pathway members and inflammatory cytokines in LLC1 tumor of C57BL/6NKorl mice after treatment of 250, 500 and 1000GEGR. (A) Expression levels of four proteins were determined using an imaging densitometer. The level of each protein is presented relative to the intensity of actin. (B) The levels of TNF-α, IL-6 and IL-1α transcripts were measured in the total mRNA of LLC1 tumors by quantitative real time-PCR (RT-qPCR) analysis using specific primers. Two to three tumors per group were used in the preparation of total tumor homogenate and RNAs, and Western blot analysis and RT-qPCR analyses were assayed in duplicate for each sample. Data are reported as the means ± SD. *, p < 0.05 compared to the Vehicle treated group. #, p < 0.05 compared to the Cis treated group. †, p < 0.05 compared to the 250GEGR treated group. §, p < 0.05 compared to the 500GEGR treated group.
Effects of GEGR on the Migration Ability-Associated Signaling Pathway and the Expression of Tumor Suppression-Related Proteins in LLC1 Tumors of C57BL/6NKorl Mice
Finally, we investigated whether the inhibitory effects of GEGR on the LLC1tumor growth is accompanied with alterations in the migration ability-associated signaling pathway and the expression of tumor suppression-related proteins. To achieve these, alterations in the expressions of key proteins and mRNA in PI3K/AKT-mediated cell migration and tumor suppression were evaluated in the GEGR treated tumors of C57BL/6NKorl mice. Analyses of Western blot and qPCR exhibit significant differences in the expressions of specific proteins and mRNA, between GEGR treated groups and the Vehicle treated group. The GEGR treated groups show decreased PI3K and AKT phosphorylation compared to the Vehicle treated group (Figure 10A). Also, a significant decrease is observed in the expression levels of VEGF and MMP9 proteins as well as the transcription of MMP 2, MMP 13 and Chi3L1 gene in the GEGR treated groups as compared to the Vehicle treated group (Figures 10B,C). Furthermore, the expression levels of p53 and p27 proteins are higher in the 250, 500 and 1000 GEGR treated groups than the Vehicle treated group, while the expression level of PCNA is lower in the GEGR treated groups (Figure 11). These findings indicate that GEGR inhibits the migration ability-associated PI3K/AKT pathway and enhances the expression of tumor suppression-related proteins in LLC1 tumors of C57BL/6NKorl mice.
FIGURE 10

Analyses for migration ability-associated PI3K/AKT signaling pathway in LLC1 tumors of C57BL/6NKorl mice subsequent to 250, 500 and 1000GEGR. (A) Expression levels of four proteins were determined in LLC1 tumor using an imaging densitometer. (B) Expression levels of two proteins in LLC1 tumor homogenates were determined using an imaging densitometer. The level of each protein is presented relative to the intensity of actin. Two to three tumors per group were used in the preparation of the total tumor homogenate, and Western blot analysis was assayed in duplicate for each sample. (C) The levels of MMP 2, MMP 13 and Chi3L1 transcripts were measured in the total mRNA of LLC1 tumors by quantitative real time-PCR (RT-qPCR) analysis using specific primers. Two to three tumors per group were used in the preparation of the total RNAs, and RT-qPCR analysis was assayed in duplicate for each sample. Data are reported as the means ± SD. *, p < 0.05 compared to the Vehicle treated group. #, p < 0.05 compared to the Cis treated group. †, p < 0.05 compared to the 250GEGR treated group. §, p < 0.05 compared to the 500GEGR treated group.
FIGURE 11

Expression of tumor-related proteins in LLC1 tumors of C57BL/6NKorl mice after treatment of 250, 500 and 1000GEGR. Expression levels of three proteins in LLC1 tumor homogenates were determined using an imaging densitometer. The level of each protein is presented relative to the intensity of actin. Two to three tumors per group were used in the preparation of tumor homogenates, and Western blot analysis was assayed in duplicate for each sample. Data are reported as the means ± SD. *, p < 0.05 compared to the Vehicle treated group. #, p < 0.05 compared to the Cis treated group. †, p < 0.05 compared to the 250GEGR treated group. §, p < 0.05 compared to the 500GEGR treated group.
Discussion
Since anti-tumor activity is tightly associated with high antioxidant activity, several herbal plants and natural products containing GT as antioxidants have recently received great attention as novel pharmaceutical drugs for tumor therapy [32–34]. In an effort to identify novel natural products with high GT content for tumor therapy, we investigated the suppressive responses and molecular mechanisms exerted during the anti-tumor effects of GEGR in LLC1 cells and the syngeneic tumor model. Several studies have implicated GR extracts with the inhibition of cell viability, activation of apoptosis and suppression of metastatic phenotypes in colon tumor cells and colorectal tumor cells [19, 24]. Most results from the current study clearly demonstrate that GEGR induces anti-tumor effects in LLC1 cells, including significantly high cytotoxicity, cell cycle arrest, inhibition of MAPK pathway, increase of apoptosis and Bcl-2/Bax pathway, suppression of NF-κB signaling, inhibition of migration ability-associated signaling pathway and enhancement of tumor suppressor proteins. Furthermore, our data demonstrates that the anti-tumor activity in LLC1 cells is successfully reflected in the LLC1-derived tumors of C57BL/6NKorl mice. However, mitigation effects based on the deletion of Akt and p65 by siRNA require to be further studied to elucidate the molecular mechanism of GEGR for the anti-tumor and anti-inflammation effects.
The sensitivity of various tumor cells to anti-tumor drugs is considered a crucial factor to maximize the therapeutic effect [35]. GR extract has previously demonstrated different effects in two tumor cell lines. The viability of HCT116 colon tumor cells was reduced by about 50% in 100 µg/ml water extracts [24]. However, murine colorectal tumor cells (CT26) showed only about 30% inhibition, whereas the human colorectal cells (HT29) exhibited about 60% inhibition under the same treatment conditions [19]. Meanwhile, gallic acid, one of the compounds of GR, was demonstrated to inhibit cell growth at very low concentrations. Esophageal tumor cells (TE-2) showed 50% cell proliferation inhibition at 0.2 mg/ml of gallic acid [10], while gastric adenocarcinoma exhibited significantly reduced cell viability at 5, 10 and 15 μg/ml of gallic acid [11]. In our study, GEGR showed 55% inhibition in LLC1 cells treated with 100 µg/ml concentration, as compared to the Vehicle treated group. These results are in agreement with previous studies where the cell viability is shown to be inhibited after exposure to 100 µg/ml GR extract for 24 h, although there are some differences that reflect cell characteristics.
Apoptosis has long been targeted by many researchers for potential anti-tumor drug development, since it is the best-studied form of programmed cell death that induces the death of damaged, useless or outdated cells [36]. This process is stimulated by activation of the caspase family through the induction of intrinsic and extrinsic pathways after exposure to anti-tumor drugs [37]. Also, Bcl-2/Bax and MAPK pathway play an important role in the pathogenesis of tumor because these signals are deregulated in many human tumor [38]. Activation of Cas-3 is commonly detected in colon tumor cells and colorectal tumor cells treated with GR extract [19, 24]. Moreover, the levels of Bcl-2 expression and ERK phosphorylation are reduced, while the levels of Bax expression are increased for the same treatments [19, 24]. A similar regulation pattern on the expression of several members involved in the apoptosis pathway has been observed in gallic acid treated esophageal, lung, cervical and oral tumor cells [10, 12–14]. In this study, we analyzed the alteration of several key factors related to Bcl-2/Bax and MAPK pathway in lung carcinoma cells after GEGR exposure. The production of cleaved Cas-3 was remarkably enhanced and Bcl-2 expression was decreased in GEGR treated LLC1 cells. The phosphorylation of three members in MAPK pathway were decreased in the same cells after treatment of GEGR. Our results on the apoptosis-associated process after GEGR exposure are consistent with previous results which investigated GR and gallic acid treated cells, although the tumor cell types used in each study were different. Results from the present study suggest that GEGR effectively inhibits the development and growth of lung carcinoma cells.
The anti-tumor activity of GT as the main active substance of GEGR has been verified in several tumor cells and in vivo model. In human colon cancer cells and xenograft models, GT induces the inhibition of NF-κB signaling, down regulation of NF-κB-regulated inflammatory cytokines, arrest of pre-G1 phase, and decrease in tumor volume [6]. During these analyses, the NF-κB signaling pathway is considered to be the key regulator due to its responsiveness to carcinogens, growth factors, pro-oxidants and inflammatory stimuli [39, 40]. This protein binds the cis acting regulatory element of specific genes, thus enhancing transcription to control proliferation, inflammation and metastasis of tumor cells, although NF-κB is constitutively expressed in various cancer cells [41]. In the present study, we analyzed NF-κB signaling and NF-κB regulated inflammatory cytokines to verify the role of GT as the main active substance of GEGR. Our results are consistent with previous findings, although several experimental conditions (including tumor cell types, GT purity and treating dose of GT) were different in both studies. Therefore, our results provide additional evidence that considering the three components of GEGR, the anti-tumor effects of GEGR are mainly induced by GT. In case of breast cancer cells, the treatment of GT induces S phase arrest, delays cell cycle progression, and alters the expressions of proliferation related genes, resulting in significantly reduced tumor growth in GT-treated tumors of triple-negative breast cancer cells derived from mammary fat pads [7]. These results are similar to the present study in regulation of cell cycle and suppression of tumor growth, although the arrest stage was different in each study. It is likely that the identified difference between researches can be attributed to the tumor cell type and treating dose of GT-contained extracts.
Tumor metastasis is defined as the dispersal of tumor cells to various organs and tissues beyond where the tumor originated [42, 43]. The metastatic cascade involves three main processes: migration (invasion), extravasation and intravasation. During the metastatic process, the loss of cell-cell adhesion capacity, changes of cell-matrix interaction, degradation of the extracellular matrix and basement membrane, and initiation of angiogenesis, are especially observed in the tumor tissue [44, 45]. Especially, migration activity is necessary for the molecular coordination of invasion, chemotaxis and contractility of various tumor cells to induce directed cell migration [46]. This activity is linked to regulation of the PI3K/AKT mediated signaling pathway and the expression of related proteins. Activation of the PI3K/AKT signaling pathway has been detected in numerous cancer types during the migration and invasion process, although this activity is significantly inhibited by specific inhibitors [47, 48]. Moreover, VEGF-mediated cell migration can effectively be inhibited by blocking the VEGF/VEGFR2 pathway in hepatocellular carcinoma and non-small cell lung cancer [49]. Some subtypes of MMPs have been presented as novel candidates for suppressing tumor cell migration, since the cellular migration of retinoblastoma is remarkably inhibited by inhibitors of MMP 2 and MMP 9 [50]. GR treatment significantly suppresses the migration and invasion ability as well as the expression of MMP2/9 in colorectal cells, while it reduces the number of metastatic tumor nodules in lungs of the intravenously injected model of CT26 cells [19]. Also, similar suppressive effects on MMP2/9 expression and cell migration were measured in gastric adenocarcinoma cells and oral tumor cells after exposure to 2.0 μM or less than 60 μM of gallic acid [11, 12]. In the current study, our results suggest that GEGR treatment induces a decrease in the ability of tumor cell migration through down regulation of the PI3K/AKT signaling pathway as well as the expression of five migration-related proteins in LLC1 cells and LLC1-derived tumors. These results are similar to previous studies, where key factors in the PI3K/AKT signaling pathway were suppressed in various tumor cells after treatment with anti-tumor drugs. The present study especially suggests the possibility that GEGR can be considered as a potential anti-metastatic and anti-invasion drug due to its ability to suppress the migration ability-associated PI3K/AKT signaling pathway.
In addition, results of the present study are the first to suggest that anti-tumor activity of GEGR is associated with the regulation of the Chi3L1 protein during suppression of cell migration. This protein plays a role as a growth factor for connective tissue cells, as well as a migration and adhesion factor for endothelial cells [51–53]. Down regulation of the Chi3L1 expression decreases the invasion and anchorage-independent growth of glioma cells as well as enhances tumor cell death triggered by some anti-tumor drugs [54]. We observed a remarkable dose-dependent decrease in the expression level of Chi3L1, although the highest suppression was observed in the 100GEGR treated group. Our results show novel scientific evidence that the Chi3L1 protein is a potential key marker during suppression after exposure to natural products for the treatment of lung carcinoma.
Numerous natural products have contributed toward the active principles in drugs, and as templates for the synthesis of novel drugs [55, 56]. The development of therapeutic drugs available from natural products has several problems, such as the potency and inherent toxicity, the identification of suitable vehicles, and dosing schedules for the drug treatment [57]. Of these, toxicity has long been considered as a key factor during preclinical investigations of natural products [57]. The GEGR used in this study exerted no significant toxicity in liver and kidney of ICR at doses of 1,000 mg/kg body weight/day after repeated administrations for 14 days in previous study [30]. The body and organ weight, serum biochemical parameters, and histopathological features were constantly maintained when comparing GEGR treated groups and the Vehicle treated group [30]. Based on the above results, toxicity of GEGR was not considered to be an important factor in our research pertaining to the anti-tumor activity of GEGR. However, we contemplate that an acute toxicity test is a future requirement to ensure sufficient data on the safety of GEGR.
Conclusion
The present in vitro and in vivo studies investigate the anti-tumor activity and mechanism of GEGR against lung carcinoma. Taken together, our results provide additional scientific evidence that the anti-tumor activity of GEGR is associated with the stimulation of cytotoxicity and apoptosis, alteration of MAPK pathway and Bcl-2/Bax pathway, cell cycle arrest at the G2/M phase, inhibition of NF-κB signaling pathway, suppression of migration ability-associated PI3K/AKT signaling pathway, and decrease of tumor growth in LLC1 cells or LLC1-derived tumors in C57BL/6NKorl mice. The potent consequences after GEGR exposure on the suppression of LLC1 cells without any accompanying side effects indicate the potential of GEGR as an anti-tumor drug. However, more studies are required to advance our understanding of the impending effects of a single compound, as well as the pharmaceutical mechanisms responsible for these effects. Also, this study has some limitations that did not analyze direct markers in several experiments such as apoptosis, migration ability and tumor suppression ability. Moreover, the lack of replication of the experiment should be considered as a drawback of this study.
Statements
Data availability statement
The datasets presented in this study can be found in online repositories. The names of the repository/repositories and accession number(s) can be found in the article/Supplementary Material.
Ethics statement
The animal study was reviewed and approved by the Pusan National University-Institutional Animal Care and Use Committee.
Author contributions
MJK, JEK, JWP, HJC, SJB, SLC, and DYH participated in design of the study, sample preparation, animal experiments and data analyses. MJK and HJC majorly performed the histological examination of the tumor tissue. JTH helped with data analysis and manuscript preparation. DYH was a major contributor in experimental design, funding management and writing the manuscript. All authors read and approved the final manuscript.
Funding
This project was supported by a grant of NLAR (National Laboratory Animal Resources) from the Ministry of Food and Drug Safety, in 2018 and 2019. This research was also supported by the Basic Science Research Program through the National Research Foundation of Korea (NRF) funded by the Ministry of Education (2019RIA2C1084140) and the BK21 FOUR project through the National Research Foundation of Korea (NRF) funded by the Ministry of Education, Korea (4299990914148). These funders had no role in the design of this study, and will not have any role during its execution, analyses, interpretation of the data, or decision to submit results.
Acknowledgments
We thank Jin Hyang Hwang, the animal technician, for directing the animal care and use at the Laboratory Animal Resources Center in Pusan National University.
Conflict of interest
The authors declare that the research was conducted in the absence of any commercial or financial relationships that could be construed as a potential conflict of interest.
Supplementary material
The Supplementary Material for this article can be found online at: https://www.por-journal.com/articles/10.3389/pore.2021.588084/full#supplementary-material
References
1.
Cai Y Luo Q Sun M Corke H . Antioxidant activity and phenolic compounds of 112 traditional Chinese medicinal plants associated with anticancer. Life Sci (2004) 74:2157–84. 10.1016/j.lfs.2003.09.047
2.
Chen G-H Lin Y-L Hsu W-L Hsieh S-K Tzen JTC . Significant elevation of antiviral activity of strictinin from Pu'er tea after thermal degradation to ellagic acid and gallic acid. J Food Drug Anal (2015) 23:116–23. 10.1016/j.jfda.2014.07.007
3.
Yen G-C Duh P-D Tsai H-L . Antioxidant and pro-oxidant properties of ascorbic acid and gallic acid. Food Chem (2002) 79:307–13. 10.1016/s0308-8146(02)00145-0
4.
Jagan S Ramakrishnan G Anandakumar P Kamaraj S Devaki T . Antiproliferative potential of gallic acid against diethylnitrosamine-induced rat hepatocellular carcinoma. Mol Cel Biochem (2008) 319:51–9. 10.1007/s11010-008-9876-4
5.
Kim S-H Jun C-D Suk K Choi B-J Lim H Park S et al Gallic acid inhibits histamine release and pro-inflammatory cytokine production in mast cells. Toxicol Sci (2006) 91:123–31. 10.1093/toxsci/kfj063
6.
Al-Halabi R Bou Chedid M Abou Merhi R El-Hajj H Zahr H Schneider-Stock R et al Gallotannin inhibits NFĸB signaling and growth of human colon cancer xenografts. Cancer Biol Ther (2011) 12:59–68. 10.4161/cbt.12.1.15715
7.
Zhao T Sun Q del Rincon SV Lovato A Marques M Witcher M . Gallotannin imposes S phase arrest in breast cancer cells and suppresses the growth of triple-negative tumors in vivo. PLoS One (2014) 9:e92853. 10.1371/journal.pone.0092853
8.
Urueña C Mancipe J Hernandez J Castañeda D Pombo L Gomez A et al Gallotannin-rich Caesalpinia spinosa fraction decreases the primary tumor and factors associated with poor prognosis in a murine breast cancer model. BMC Complement Altern Med (2013) 13:74. 10.1186/1472-6882-13-74
9.
Chen H-M Wu Y-C Chia Y-C Chang F-R Hsu H-K Hsieh Y-C et al Gallic acid, a major component of Toona sinensis leaf extracts, contains a ROS-mediated anti-cancer activity in human prostate cancer cells. Cancer Lett (2009) 286:161–71. 10.1016/j.canlet.2009.05.040
10.
Faried A Kurnia D Faried LS Usman N Miyazaki T Kato H et al Anticancer effects of gallic acid isolated from Indonesian herbal medicine, Phaleria macrocarpa (Scheff.) Boerl, on human cancer cell lines. Int J Oncol (2007) 30:605–13. 10.3892/ijo.30.3.605
11.
Ho H-H Chang C-S Ho W-C Liao S-Y Wu C-H Wang C-J . Anti-metastasis effects of gallic acid on gastric cancer cells involves inhibition of NF-κB activity and downregulation of PI3K/AKT/small GTPase signals. Food Chem Toxicol (2010) 48:2508–16. 10.1016/j.fct.2010.06.024
12.
Kuo C-L Lai K-C Ma Y-S Weng S-W Lin J-P Chung J-G . Gallic acid inhibits migration and invasion of SCC-4 human oral cancer cells through actions of NF-κB, Ras and matrix metalloproteinase-2 and -9. Oncol Rep (2014) 32:355–61. 10.3892/or.2014.3209
13.
Zhao B Hu M . Gallic acid reduces cell viability, proliferation, invasion and angiogenesis in human cervical cancer cells. Oncol Lett (2013) 6:1749–55. 10.3892/ol.2013.1632
14.
Ji B-C Hsu W-H Yang J-S Hsia T-C Lu C-C Chiang J-H et al Gallic acid induces apoptosis via caspase-3 and mitochondrion-dependent pathways in vitro and suppresses lung xenograft tumor growth in vivo. J Agric Food Chem (2009) 57:7596–604. 10.1021/jf901308p
15.
Go J Kim JE Koh EK Song SH Kang HG Lee YH et al Hepatoprotective effect of gallotannin-enriched extract isolated from gall on hydrogen peroxide-induced cytotoxicity in HepG2 cells. Pharmacogn Mag (2017) 13:S294–S300. 10.4103/pm.pm_424_15
16.
Lee SM Lee DW Park JD Kim JI . Study on formation and development of Schlechtendalia chinensis gall in Rhus javanica. Korean J Appl Entomol (1997) 36:83–7.
17.
Ren Z Zhu B Wang D Ma E Su D Zhong Y . Comparative population structure of Chinese sumac aphid Schlechtendalia chinensis and its primary host-plant Rhus chinensis. Genetica (2008) 132:103–12. 10.1007/s10709-007-9153-6
18.
Kim JE Go J Koh EK Song SH Sung JE Lee HA et al Gallotannin-enriched extract isolated from galla rhois may be a functional candidate with laxative effects for treatment of loperamide-induced constipation of SD rats. PLoS One (2016) 11:e0161144. 10.1371/journal.pone.0161144
19.
Mun JG Kee JY Han YH Lee S Park SH Jeon HD et al Galla Rhois water extract inhibits lung metastasis by inducing AMPK-mediated apoptosis and suppressing metastatic properties of colorectal cancer cells. Oncol Rep (2019) 41:202–12. 10.3892/or.2018.6812
20.
Go J Kim J Koh E Song S Sung J Lee H et al Protective effect of gallotannin-enriched extract isolated from galla rhois against CCl4-induced hepatotoxicity in ICR mice. Nutrients (2016) 8:107. 10.3390/nu8030107
21.
Kwon OJ Bae J-S Lee H Hwang J-Y Lee E-W Ito H et al Pancreatic lipase inhibitory gallotannins from Galla Rhois with inhibitory effects on adipocyte differentiation in 3T3-L1 cells. Molecules (2013) 18:10629–38. 10.3390/molecules180910629
22.
Lee K Kim J Lee BJ Park JW Leem KH Bu Y . Protective effects of Galla Rhois, the excrescence produced by the sumac aphid, Schlechtendalia chinensis, on transient focal cerebral ischemia in the rat. J Insect Sci (2012) 12:10. 10.1673/031.012.0110
23.
Choi JG Mun SH Chahar HS Bharaj P Kang OH Kim SG et al Methyl gallate from Galla rhois successfully controls clinical isolates of Salmonella infection in both in vitro and in vivo systems. PLoS One (2014) 9:e102697. 10.1371/journal.pone.0102697
24.
Yim N-H Gu MJ Hwang Y-H Cho W-K Ma JY . Water extract of Galla Rhois with steaming process enhances apoptotic cell death in human colon cancer cells. Integr Med Res (2016) 5:284–92. 10.1016/j.imr.2016.10.001
25.
Lee Y-H Hwang E-K Baek Y-M Kim H-D . Deodorizing function and antibacterial activity of fabrics dyed with gallnut (Galla Chinensis) extract. Textile Res J (2015) 85:1045–54. 10.1177/0040517514559580
26.
Wang H-L Chang J-C Fang L-W Hsu H-F Lee L-C Yang J-F et al Bulnesia sarmientoi supercritical fluid extract exhibits necroptotic effects and anti-metastatic activity on lung cancer cells. Molecules (2018) 23:3304. 10.3390/molecules23123304
27.
Livak KJ Schmittgen TD . Analysis of relative gene expression data using real-time quantitative PCR and the 2−ΔΔCT method. Methods (2001) 25:402–408. 10.1006/meth.2001.1262
28.
da Silva Faria MC Santos NAGd. Carvalho Rodrigues MA Rodrigues JL Barbosa Junior F Santos ACd. Effect of diabetes on biodistribution, nephrotoxicity and antitumor activity of cisplatin in mice. Chem Biol Interact (2015) 229:119–31. 10.1016/j.cbi.2015.01.027
29.
Wu H-T Lu F-H Su Y-C Ou H-Y Hung H-C Wu J-S et al In vivo and in vitro anti-tumor effects of fungal extracts. Molecules (2014) 19:2546–56. 10.3390/molecules19022546
30.
Go J Kim J-E Koh E-K Song S-H Seung J-E Park C-K et al Hepatotoxicity and nephrotoxicity of gallotannin-enriched extract isolated from Galla Rhois in ICR mice. Lab Anim Res (2015) 31:101–10. 10.5625/lar.2015.31.3.101
31.
Wang J Zhao Z Shen S Zhang C Guo S Lu Y et al Selective depletion of tumor neovasculature by microbubble destruction with appropriate ultrasound pressure. Int J Cancer (2015) 137:2478–91. 10.1002/ijc.29597
32.
Koyuncu I . Evaluation of anticancer, antioxidant activity and phenolic compounds of Artemisia absinthium L. extract. Cel Mol Biol (Noisy-le-grand) (2018) 64:25–34. 10.14715/cmb/2018.64.3.5
33.
Miyata Y Shida Y Hakariya T Sakai H . Anti-cancer effects of green tea polyphenols against prostate cancer. Molecules (2019) 24:193. 10.3390/molecules24010193
34.
Suh S-S Hong J-M Kim EJ Jung SW Kim S-M Kim JE et al Anti-inflammation and anti-cancer activity of ethanol extract of antarctic freshwater microalga, micractinium sp. Int J Med Sci (2018) 15:929–36. 10.7150/ijms.26410
35.
Qin Y Conley AP Grimm EA Roszik J . A tool for discovering drug sensitivity and gene expression associations in cancer cells. PLoS One (2017) 12:e0176763. 10.1371/journal.pone.0176763
36.
Baig S Seevasant I Mohamad J Mukheem A Huri HZ Kamarul T . Potential of apoptotic pathway-targeted cancer therapeutic research: where do we stand?. Cell Death Dis (2016) 7:e2058. 10.1038/cddis.2015.275
37.
Adams JM . Ways of dying: multiple pathways to apoptosis. Genes Dev (2003) 17:2481–95. 10.1101/gad.1126903
38.
Vitagliano O Addeo R D’Angelo V Indolfi C Indolfi P Casale F . The Bcl-2/Bax and Ras/Raf/MEK/ERK signaling pathways: implications in pediatric leukemia pathogenesis and new prospects for therapeutic approaches. Expert Rev Hematol (2013) 6(5):587–97. 10.1586/17474086.2013.827415
39.
Dhanalakshmi S Singh RP Agarwal C Agarwal R . Silibinin inhibits constitutive and TNFα-induced activation of NF-κB and sensitizes human prostate carcinoma DU145 cells to TNFα-induced apoptosis. Oncogene (2002) 21:1759–67. 10.1038/sj.onc.1205240
40.
Ghosh S Hayden MS . New regulators of NF-κB in inflammation. Nat Rev Immunol (2008) 8:837–48. 10.1038/nri2423
41.
Prasad S Ravindran J Aggarwal BB . NF-κB and cancer: how intimate is this relationship. Mol Cel Biochem (2010) 336:25–37. 10.1007/s11010-009-0267-2
42.
Jandial R . Metastatic cancer: clinical and biological perspectives. Austin: Landes Bioscience (2013)
43.
Tracey AM Lin Y Andrew JS Jane L Wen GJ . Cancer invasion and metastasis: molecular and cellular perspective. Austin: Landes Bioscience (2013)
44.
Folkman J Shing Y . Angiogenesis. J Biol Chem (1992) 267:10931–4. 10.1016/s0021-9258(19)49853-0
45.
Martin TA Jiang WG . Loss of tight junction barrier function and its role in cancer metastasis. Biochim Biophys Acta (2009) 1788:872–91. 10.1016/j.bbamem.2008.11.005
46.
Bravo-Cordero JJ Hodgson L Condeelis J . Directed cell invasion and migration during metastasis. Curr Opin Cel Biol (2012) 24:277–83. 10.1016/j.ceb.2011.12.004
47.
Kim D Kim S Koh H Yoon SO Chung AS Cho KS et al Akt/PKB promotes cancer cell invasion via increased motility and metalloproteinase production. FASEB J (2001) 15:1953–62. 10.1096/fj.01-0198com
48.
Yang SX Polley E Lipkowitz S . New insights on PI3K/AKT pathway alterations and clinical outcomes in breast cancer. Cancer Treat Rev (2016) 45:87–96. 10.1016/j.ctrv.2016.03.004
49.
Zhang L Wang J-N Tang J-M Kong X Yang J-Y Zheng F et al VEGF is essential for the growth and migration of human hepatocellular carcinoma cells. Mol Biol Rep (2012) 39:5085–93. 10.1007/s11033-011-1304-2
50.
Webb AH Gao BT Goldsmith ZK Irvine AS Saleh N Lee RP et al Inhibition of MMP-2 and MMP-9 decreases cellular migration, and angiogenesis in in vitro models of retinoblastoma. BMC Cancer (2017) 17:434. 10.1186/s12885-017-3418-y
51.
Malinda KM Ponce L Kleinman HK Shackelton LM Millis AJT . Gp38k, a protein synthesized by vascular smooth muscle cells, stimulates directional migration of human umbilical vein endothelial cells. Exp Cel Res (1999) 250:168–73. 10.1006/excr.1999.4511
52.
Nishikawa KC Millis AJT . gp38k (CHI3L1) is a novel adhesion and migration factor for vascular cells. Exp Cel Res (2003) 287:79–87. 10.1016/s0014-4827(03)00069-7
53.
Recklies AD White C Ling H . The chitinase 3-like protein human cartilage glycoprotein 39 (HC-gp39) stimulates proliferation of human connective-tissue cells and activates both extracellular signal-regulated kinase- and protein kinase B-mediated signalling pathways. Biochem J (2002) 365:119–26. 10.1042/bj20020075
54.
Ku BM Lee YK Ryu J Jeong JY Choi J Eun KM et al CHI3L1 (YKL-40) is expressed in human gliomas and regulates the invasion, growth and survival of glioma cells. Int J Cancer (2011) 128:1316–26. 10.1002/ijc.25466
55.
Newman DJ . Natural products as leads to potential drugs: an old process or the new hope for drug discovery?. J Med Chem (2008) 51:2589–99. 10.1021/jm0704090
56.
Efange SMN . Natural products: a continuing source of inspiration for the medical chemist: advances in phytomedicine. Amsterdam: Elsevier Science (2002)
57.
Cragg GM Newman DJ . Drug discovery and development from natural products: the way forward. 11th NAPRECA Symposium Book of Proceedings, Antananarivo: Natural Products Research Network for Eastern and Central Africa (NAPRECA) (2005)
Summary
Keywords
galla rhois, gallotanin, apoptosis, migration, NF-kB signaling pathway, lung carcinoma
Citation
Kang MJ, Kim JE, Park JW, Choi HJ, Bae SJ, Choi SI, Hong JT and Hwang DY (2021) RETRACTED: Effects of Gallotannin-Enriched Extract of Galla Rhois on the Activation of Apoptosis, Cell Cycle Arrest, and Inhibition of Migration Ability in LLC1 Cells and LLC1 Tumors. Pathol. Oncol. Res. 27:588084. doi: 10.3389/pore.2021.588084
Received
28 July 2020
Accepted
16 March 2021
Published
30 April 2021
Volume
27 - 2021
Edited by
József Tímár, Semmelweis University, Hungary
Updates
Copyright
© 2021 Kang, Kim, Park, Choi, Bae, Choi, Hong and Hwang.
The use, distribution or reproduction in other forums is permitted, provided the original author(s) and the copyright owner(s) are credited and that the original publication in this journal is cited, in accordance with accepted academic practice. No use, distribution or reproduction is permitted which does not comply with these terms.
*Correspondence: Dae Youn Hwang, dyhwang@pusan.ac.kr
Disclaimer
All claims expressed in this article are solely those of the authors and do not necessarily represent those of their affiliated organizations, or those of the publisher, the editors and the reviewers. Any product that may be evaluated in this article or claim that may be made by its manufacturer is not guaranteed or endorsed by the publisher.